Un antiviral español reduce casi al 100% la carga viral del SARS-Cov-2
Los investigadores han concluido que la plitidepsina es, "con diferencia", el compuesto más potente descubierto hasta ahora


La plitidepsina se utiliza ya como un medicamento contra el cáncer y ahora una investigación preclínica que se publica en la revista Science demuestra que disminuye casi la totalidad de la carga viral del virus que provoca la COVID en ratones, según informa la Cadena Ser.
Los autores de este estudio, entre los que se encuentra el español Adolfo García-Sastre, aseguran que la "plitidepsina" es "con diferencia" el compuesto más potente descubierto hasta ahora para frenar la COVID-19 y, por lo tanto, proponen que ya autorizarse la realización de los primeros ensayos clínicos en humanos, la llamada "fase 1".
Esta investigación es el resultado de la colaboración entre la empresa española española PharmaMar y los laboratorios de los investigadores Kris White, Adolfo García-Sastre y Thomas Zwaka, en los Departamentos de Microbiología y de Biología Celular, Regenerativa y del Desarrollo, en la Icahn School of Medicine del Monte Sinai (Nueva York); de los científicos Kevan Shokat y Nevan Krogan, en el Instituto de Biociencias Cuantitativas de la Universidad de California San Francisco, y de Marco Vignuzzi, en el Instituto Pasteur de París.
Los investigadores han demostrado también que "la actividad antiviral de la plitidepsina contra el SARS-CoV-2 se produce mediante el bloqueo de una conocida diana que usa el SARS COV-2 para poder invadir las células del cuerpo humano (la proteína eEF1A)" y han asegurado que este fármaco ha demostrado "in vitro" una fuerte potencia antiviral, en comparación con otros antivirales contra el SARS-CoV-2.
Además, otro dato a favor de este fármaco es que su uso ya ha sido aprobado como antitumoral, porque provoca una toxicidad limitada en el organismo humano.
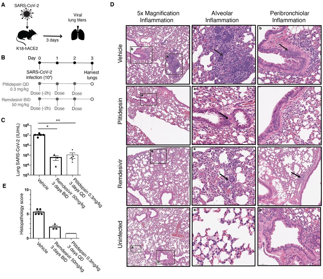
En dos modelos animales diferentes de infección por el coronavirus SARS-CoV-2 el ensayo demostró la reducción de la replicación viral, y se comprobó una disminución del 99% de las cargas virales en el pulmón de los animales tratados con plitidepsina.
Los investigadores han observado en la publicación de Science que aunque la toxicidad es una preocupación en cualquier antiviral dirigido a una proteína de la célula humana, el perfil de seguridad de la plitidepsina está bien establecido en humanos y que las dosis bien toleradas de este medicamento que se han utilizado en el ensayo clínico contra la COVID-19 son incluso más bajas que las utilizadas en estos experimentos.
Ensayos en humanos
La publicación concluye que plitidepsina actúa bloqueando la citada proteína (a eEF1A), que está presente en las células humanas, y que es utilizada por el SARS-CoV-2 para reproducirse e infectar a otras células. Este mecanismo culmina en una eficacia antiviral también "in vivo". "Creemos que nuestros datos y los resultados positivos iniciales del ensayo clínico de PharmaMar sugieren que la plitidepsina debería considerarse seriamente para ampliar los ensayos clínicos para el tratamiento de COVID-19", han observado los investigadores.
La empresa recuerda, en la misma nota difundida este martes, que ante la continua propagación mundial de la enfermedad y la creciente desesperación por encontrar un tratamiento, el director del Instituto de Biociencias Cuantitativas (QBI) de la Universidad de California en San Francisco, Nevan Krogan, sumó fuerzas con investigadores de la Universidad de California, el Instituto Gladstone, la Escuela de Medicina Icahn del Monte Sinaí, el Instituto Pasteur y el Instituto Médico Howard Hughes, para la búsqueda de un tratamiento.
Este grupo de investigadores fue el primero en trazar un mapa exhaustivo del genoma de la covid-19 y en descubrir que el virus interactúa con 332 proteínas de las células humanas, ha subrayado la empresa española. Actualmente, la biofarmacéutica española PharmaMar está ya negociando con diferentes organismos reguladores el inicio de los ensayos de fase III previstos.

Sergio Fernández-Vizarra
Locutor y redactor con una trayectoria que comienza en 2005 en Radio Huesca. Apasionado por la información...




